Language

阀门承压件用紧固件的选用和预紧扭矩的计算

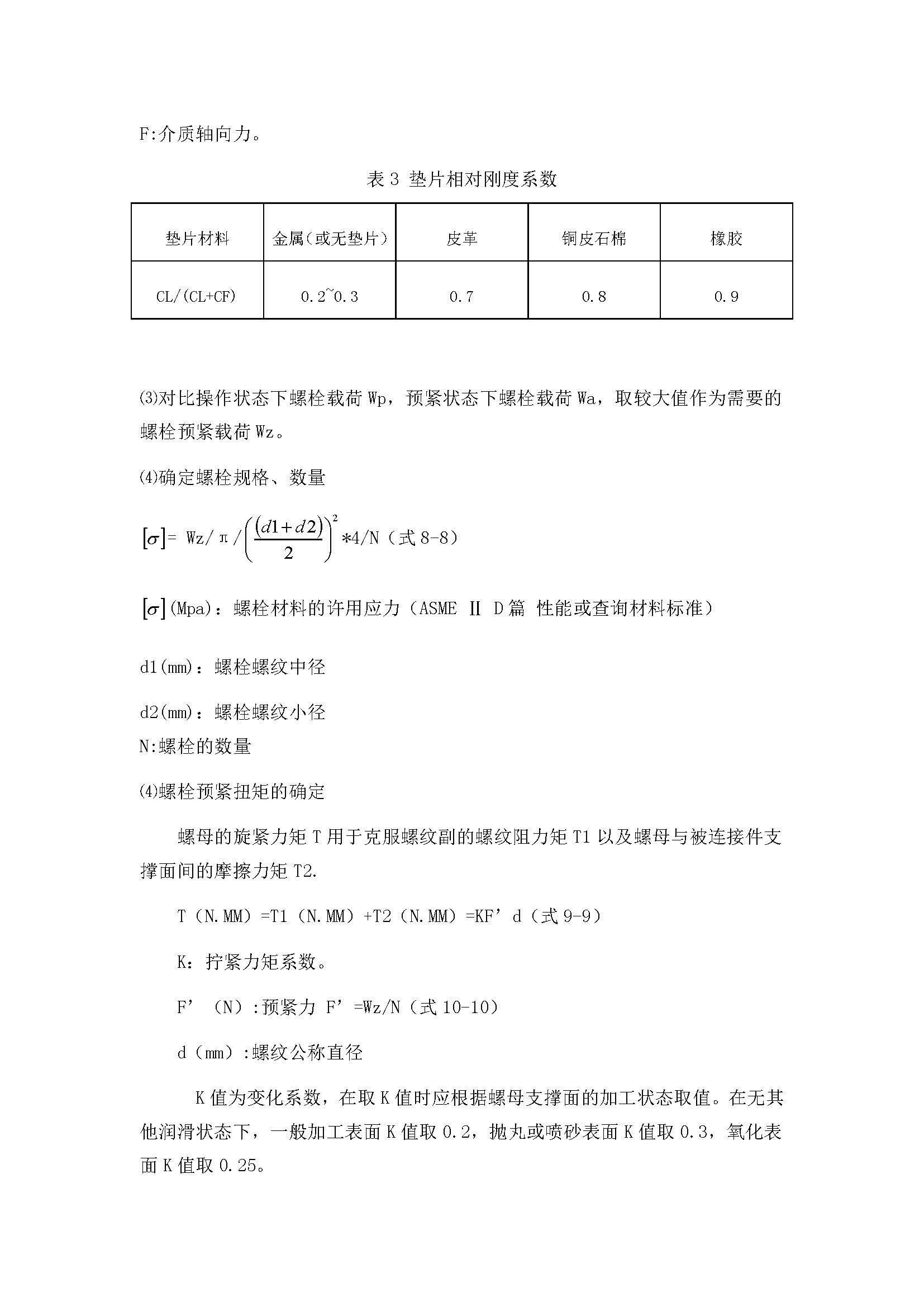
  • 分类:阀门技术
  • 作者:北京阀门研究所 石荐畅
  • 来源:本站
  • 发布时间:2020-05-28
  • 访问量:261

【概要描述】

详情

8e1a1929825dd166a291e4eff252526e_3e176f5f-ba54-4eb1-bca4-cd9dc5b8125b.jpg

f6f5f17810b66d6246b7ef678f7621da_4b30bc99-d0e5-4c9e-82a2-292bdd766b29.jpg

8f34c3042022ab971690883b5cf89877_bea1388f-d646-4120-b219-bff049520a71.jpg

dff842942c2a1d6da76aa95a3ca3d4e3_2707349a-36c0-4a0a-8e43-f47f1193e326.jpg

91241ca1c07e49d138166a4c5c285336_7d0ad96e-6bd8-4dfe-9957-fa97bb1a594e.jpg

498af149962880abafecb17df445d081_6ea16bdf-f771-40bc-b5ed-1a35bb6674e2.jpg

7cd090b2520138c6fd867e57441f4d8f_b25e3f9b-a86f-4959-b8d5-579ea2a71705.jpg

联系我们

北京总部: 北京市大兴区庞各庄镇绿海路3号

生产基地: 河北省邯郸市成安县聚良大道北8号

南方区域: 18800004070

北方区域: 13811335563

防伪查询: 18811039510

邮箱: bvmcvv@163.com

版权所有:北京市阀门总厂股份有限公司 京ICP备08004565号-3